新華社北京5月30日電
關于2019年國民經濟和社會發展計劃執行情況與2020年國民經濟和社會發展計劃草案的報告
——2020年5月22日在第十三屆全國人民代表大會第三次會議上
國家發展和改革委員會
各位代表:
受國務院委托,現將2019年國民經濟和社會發展計劃執行情況與2020年國民經濟和社會發展計劃草案提請十三屆全國人大三次會議審議,并請全國政協各位委員提出意見。
一、2019年國民經濟和社會發展計劃執行情況
2019年,在以習近平同志為核心的黨中央堅強領導下,各地區各部門以習近平新時代中國特色社會主義思想為指導,深入貫徹黨的十九大和十九屆二中、三中、四中全會精神,增強“四個意識”、堅定“四個自信”、做到“兩個維護”,全面貫徹落實黨中央、國務院決策部署,認真執行十三屆全國人大二次會議審議批準的《政府工作報告》、2019年國民經濟和社會發展計劃,落實全國人大財政經濟委員會審查意見,堅持穩中求進工作總基調,深入貫徹新發展理念,堅持以供給側結構性改革為主線,推動高質量發展,扎實做好“六穩”工作,統籌推進穩增長、促改革、調結構、惠民生、防風險、保穩定,全年經濟社會發展主要目標任務較好完成,“十三五”規劃主要指標完成進度符合預期,為全面建成小康社會打下決定性基礎。
(一)科學實施宏觀調控,經濟運行保持在合理區間。加強區間調控、定向調控、相機調控、精準調控,加強政策協調配合,強化預期管理,促進經濟平穩健康發展。
一是主要宏觀指標完成情況良好。國內生產總值達到99.1萬億元,增長6.1%,符合預期目標。城鎮新增就業1352萬人,年末城鎮調查失業率、城鎮登記失業率分別為5.2%和3.62%。居民消費價格指數上漲2.9%。國際收支基本平衡,外匯儲備保持在3萬億美元以上。
![(圖表)[兩會受權發布]關于2019年國民經濟和社會發展計劃執行情況與2020年國民經濟和社會發展計劃草案的報告(圖1)](1126053830_15908275843641n.jpg)
圖表:關于2019年國民經濟和社會發展計劃執行情況與2020年國民經濟和社會發展計劃草案的報告(圖1) 新華社發
二是宏觀政策逆周期調節有力有效。以減稅降費為重點,積極的財政政策加力提效,財政支出結構持續優化,民生等重點領域資金需求得到有力保障。全國一般公共預算收入19.04萬億元,增長3.8%;全國一般公共預算支出23.89萬億元,增長8.1%;財政赤字2.76萬億元,與預算持平。全年減稅降費2.36萬億元。合理擴大專項債券使用范圍,加快專項債券發行使用。穩健的貨幣政策松緊適度,逆周期調節效果持續顯現,信貸結構不斷優化,對實體經濟特別是小微企業、民營企業信貸投放力度進一步加大。年末廣義貨幣(M2)余額增長8.7%,社會融資規模存量增長10.7%。更大力度實施就業優先政策,援企穩崗力度進一步加大,失業保險基金穩崗返還政策全面落實,高校畢業生、農民工、退役軍人等重點群體就業總體保持穩定。
(二)深入推進供給側結構性改革,促進形成強大國內市場。堅持“鞏固、增強、提升、暢通”八字方針,持續推進產業結構調整,著力暢通供需循環。
一是農業供給側結構性改革深入推進。毫不放松抓好糧食生產,糧食總產量連續第5年保持在1.3萬億斤以上。啟動重要農產品保障戰略,實施大豆振興計劃。糧食生產功能區、重要農產品生產保護區基本劃定。持續加強農田水利建設,完成8000萬畝高標準農田和2000萬畝高效節水灌溉任務。加強非洲豬瘟防控,加快恢復生豬生產,進一步完善蔬菜產供儲銷體系。完善糧食最低收購價政策和棉花目標價格政策,重要農產品收儲制度和重要農資儲備制度改革深入推進。農產品冷鏈物流倉儲設施及冷鏈運輸較快發展。農村產業融合發展持續推進,累計創建107個現代農業產業園、210個農村產業融合發展示范園。新型農業支持保護政策體系加快建立健全。
二是制造業轉型升級步伐加快。出臺推動制造業高質量發展政策措施,發布產業結構調整指導目錄(2019年本)。運用市場化、法治化辦法又淘汰煤炭落后產能1億噸左右,穩妥推進鋼鐵企業兼并重組,推動重大石化項目建設。實施新一輪技術改造工程,推動中國標準地鐵A型車等一批國產首臺(套)技術裝備示范應用。
三是服務業高質量發展扎實推進。出臺支持服務業高質量發展、傳統服務行業改造升級等政策措施,大力培育新業態新模式,推動先進制造業和現代服務業深度融合發展,支持共性技術研發、工業設計、工業互聯網等平臺建設。
![(圖表)[兩會受權發布]關于2019年國民經濟和社會發展計劃執行情況與2020年國民經濟和社會發展計劃草案的報告(圖2)](1126053830_15908276565721n.jpg)
圖表:關于2019年國民經濟和社會發展計劃執行情況與2020年國民經濟和社會發展計劃草案的報告(圖2) 新華社發
四是支持實體經濟降成本力度加大。制造業等行業增值稅稅率從16%降至13%,交通運輸業、建筑業等行業從10%降至9%,實施小微企業普惠性稅收減免,小規模納稅人增值稅起征點由月銷售額3萬元提高到10萬元。企業職工基本養老保險單位繳費比例高于16%的省份已全部降至16%,階段性降低失業、工傷保險費率政策延續一年。深化利率市場化改革,社會綜合融資成本明顯降低。清理政府部門和國有企業拖欠民營企業、中小企業賬款6647億元。進一步壓減政府定價經營服務性收費目錄,減免部分行政事業收費并降低收費標準。一般工商業平均電價再降10%,全年降低企業用電成本846億元。擴大電力直接交易規模,降低企業購電成本約790億元。降低成品油、天然氣門站價格和跨省管道運輸價格,減輕用戶負擔約650億元。取消和降低鐵路、港口、民用機場部分收費,減輕企業負擔100多億元。
五是消費惠民新增長點不斷拓展。出臺加快發展流通促進商業消費、促進家政服務業提質擴容、激發文化和旅游消費潛力、促進全民健身和體育消費、促進“互聯網+社會服務”發展等政策措施,加大對夜間消費的支持力度,鼓勵汽車、家電、電子產品更新消費。電子商務進農村綜合示范深入實施,農村地區快遞網點超過3萬個,鄉鎮覆蓋率達96.6%。全年社會消費品零售總額突破40萬億元,增長8.0%。全國網上零售額達10.6萬億元,增長16.5%,其中實物商品網上零售額增長19.5%,占社會消費品零售總額的20.7%。成功舉辦2019年中國品牌日系列活動。
![(圖表)[兩會受權發布]關于2019年國民經濟和社會發展計劃執行情況與2020年國民經濟和社會發展計劃草案的報告(專欄1)](1126053830_15908279177921n.jpg)
圖表:關于2019年國民經濟和社會發展計劃執行情況與2020年國民經濟和社會發展計劃草案的報告(專欄1) 新華社發
六是重點領域有效投資合理擴大。發布實施《政府投資條例》,適當降低重點領域項目資本金比例。健全重大項目儲備機制,積極推進專項債券項目建設。規范有序推進政府和社會資本合作(PPP),鼓勵民間資本參與補短板重點領域建設。172項重大水利工程已累計開工144項。印發實施交通強國建設綱要。23個國家物流樞紐建設穩步推進。川藏鐵路前期工作扎實推進,北京大興國際機場建成投運,烏東德、白鶴灘等大型水電站加快建設。2019年底,鐵路營業里程達13.9萬公里,其中高速鐵路3.5萬公里,民用運輸機場達235個,新增220千伏及以上電網里程3.4萬公里,油氣干線里程0.4萬公里。全年固定資產投資(不含農戶)增長5.4%,其中民間投資增長4.7%;投資結構持續優化,高技術產業投資和社會領域投資分別增長17.3%和13.2%。
(三)全力抓重點補短板解難題,三大攻堅戰取得重大進展。精準脫貧成效顯著,生態環境質量總體改善,金融風險有效防控。
一是脫貧攻堅工作扎實推進。強化產業、就業、消費等扶貧,集中力量攻堅“三區三州”等深度貧困地區“兩不愁三保障”突出問題。累計支持733萬戶建檔立卡貧困戶實施農村危房改造。累計建設易地扶貧搬遷安置區3.5萬個、住房260余萬套,可安置947萬建檔立卡易地扶貧搬遷人口,提前一年基本完成“十三五”規劃建設任務。加大后續產業扶持和就業幫扶力度,定點幫扶等工作有力推進。全年農村貧困人口減少1109萬,貧困縣摘帽344個,貧困發生率降至0.6%。截至2019年底,97%現行標準的貧困人口實現脫貧,94%的貧困縣實現摘帽,區域性整體貧困基本得到解決。
二是生態環境保護和污染防治有力推進。堅決打好藍天、碧水、凈土保衛戰,細顆粒物(PM2.5)未達標地級及以上城市年均濃度下降2.4%,地表水質量達到或好于Ⅲ類水體比例為74.9%。非化石能源占能源消費比重達15.3%,提前一年完成“十三五”規劃目標。啟動第二輪中央生態環境保護例行督察。落實河長制湖長制。縣級水源地生態環境問題整治基本完成,地級及以上城市黑臭水體消除近87%。堅定不移推進禁止洋垃圾入境,全國固體廢物進口量減少40.4%。啟動“無廢城市”建設試點。加快實施排污許可制度。發布綠色產業指導目錄(2019年版)。開展能源消耗總量和強度“雙控”行動、國家節水行動、綠色生活創建行動。單位國內生產總值能耗下降2.6%,萬元國內生產總值用水量下降6.1%。完善天然林保護制度,擴大退耕還林還草,實施荒漠化、石漠化綜合治理。啟動生態綜合補償試點。單位國內生產總值二氧化碳排放量降低4.1%。
三是金融等領域重大風險得到有效防控。地方政府隱性債務和企業債務風險處置穩妥推進,宏觀杠桿率過快上升勢頭得到遏制。影子銀行無序發展得到有效治理,部分高風險金融機構特別是中小銀行“精準拆彈”取得階段性成果,互聯網金融等涉眾風險得到治理。金融市場運行平穩有序,外匯市場和人民幣匯率總體穩定。金融監管制度進一步完善。
(四)深入實施創新驅動發展戰略,科技創新能力進一步提升。不斷深化科技體制改革,大力支持基礎研究和應用基礎研究,全國研究與試驗發展經費投入強度達2.19%,科技進步貢獻率提高到59.5%。
一是自主創新步伐加快。重大科技成果持續涌現,嫦娥四號成功在月球背面著陸,北斗三號全球系統核心星座部署全面完成,5G商用加速推出,長征五號遙三運載火箭成功發射,首艘國產航母“山東艦”正式列裝。科技創新2030-重大項目和國家科技重大專項深入實施,高能同步輻射光源等一批國家重大科技基礎設施開工建設。全面創新改革試驗穩步推進,169項先行先試改革舉措基本完成。北京、上海科技創新中心建設取得重要進展,粵港澳大灣區國際科技創新中心建設順利起步。北京懷柔、上海張江、安徽合肥等綜合性國家科學中心建設全面加速,大灣區綜合性國家科學中心加快謀劃建設。
![(圖表)[兩會受權發布]關于2019年國民經濟和社會發展計劃執行情況與2020年國民經濟和社會發展計劃草案的報告(圖3)](1126053830_15908276951541n.jpg)
圖表:關于2019年國民經濟和社會發展計劃執行情況與2020年國民經濟和社會發展計劃草案的報告(圖3) 新華社發
二是新動能加速培育。啟動國家數字經濟創新發展試驗區建設。統籌推進重大信息化工程建設,實施一批“十三五”重大政務信息化工程。戰略性新興產業集群發展工程深入實施。
三是創新創業創造活力持續增強。開展科研項目經費使用“包干制”和“綠色通道”改革試點。成功舉辦2019年全國雙創活動周。截至2019年底,全國高新技術企業超過22.5萬家,科技型中小企業超過15.1萬家,分別增長約24%和15%。我國創新指數世界排名提升至第14位,企業數量日均凈增1萬戶以上。
(五)落實落細重大戰略,城鄉區域發展協調性不斷增強。推動鄉村振興和區域發展重大戰略落地見效,著力提升新型城鎮化質量,努力縮小城鄉區域發展差距。
一是鄉村振興戰略加快實施。鄉村振興戰略規劃確定的重大工程、重大計劃和重大行動啟動實施。鄉村旅游、休閑農業等新業態不斷涌現。持續推進農藥化肥減量增效,加快推進農作物秸稈、畜禽糞污資源化利用。農村水電路等條件顯著改善,農業農村污染治理攻堅戰全面展開,農村人居環境整治加快推進。鄉村文化建設和鄉村治理深入推進。
二是新型城鎮化質量穩步提高。建立健全城鄉融合發展體制機制的政策措施印發實施。1000多萬農業轉移人口落戶城鎮,1億非戶籍人口在城市落戶工作取得重大進展,全國常住人口城鎮化率達60.60%,戶籍人口城鎮化率達44.38%。中心城市和城市群人口集聚能力逐步提升,都市圈建設有序推進,特大鎮設市取得突破,特色小鎮發展進一步規范。
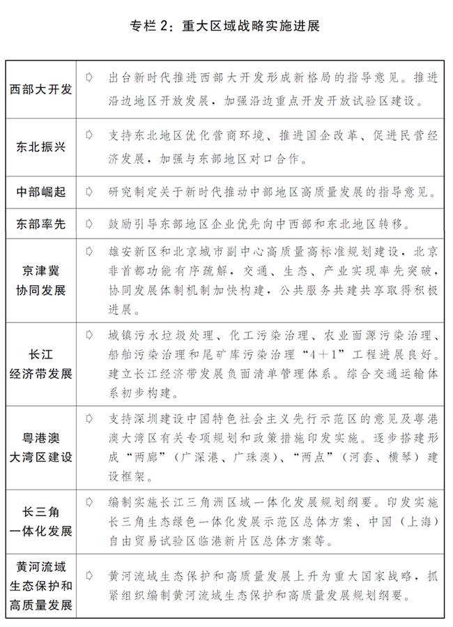
三是區域協調發展新機制加快構建。支持西部大開發、東北振興、中部崛起、東部率先的政策體系更加完善。京津冀協同發展有力有序推進,雄安新區轉入施工建設階段。長江經濟帶生態環境突出問題整改和生態環境污染治理成效顯著。粵港澳大灣區建設規劃政策體系進一步完善。長三角區域一體化發展規劃綱要印發實施,生態綠色一體化發展示范區啟動建設。黃河流域生態保護和高質量發展規劃綱要啟動編制。老少邊貧等特殊類型地區加快振興發展,對口支援有力推進。海洋經濟發展示范區建設全面啟動。
![(圖表)[兩會受權發布]關于2019年國民經濟和社會發展計劃執行情況與2020年國民經濟和社會發展計劃草案的報告(圖4)](1126053830_15908277344511n.jpg)
圖表:關于2019年國民經濟和社會發展計劃執行情況與2020年國民經濟和社會發展計劃草案的報告(圖4) 新華社發
![(圖表)[兩會受權發布]關于2019年國民經濟和社會發展計劃執行情況與2020年國民經濟和社會發展計劃草案的報告(專欄2)](1126053830_15908279583071n.jpg)
圖表:關于2019年國民經濟和社會發展計劃執行情況與2020年國民經濟和社會發展計劃草案的報告(專欄2) 新華社發
(六)全面推進市場化改革,市場主體活力進一步激發。堅持和完善社會主義基本經濟制度,重點領域、關鍵環節改革全面推進。
一是營商環境持續優化。“放管服”改革向縱深推進,《優化營商環境條例》頒布,構建中國營商環境評價體系,在全國41個城市開展營商環境評價。印發市場準入負面清單(2019年版),清單事項壓減至131項。規范投資審批行為,投資審批“一網通辦”水平不斷提高。工程建設項目審批環節繼續精簡。部門聯合“雙隨機、一公開”監管逐步推行,“互聯網+監管”事項清單加快制定,全國信用信息共享平臺功能和服務不斷完善,以信用為基礎的新型監管機制加快構建。全國一體化政務服務平臺上線試運行,金融信用信息數據庫服務網絡覆蓋全國。
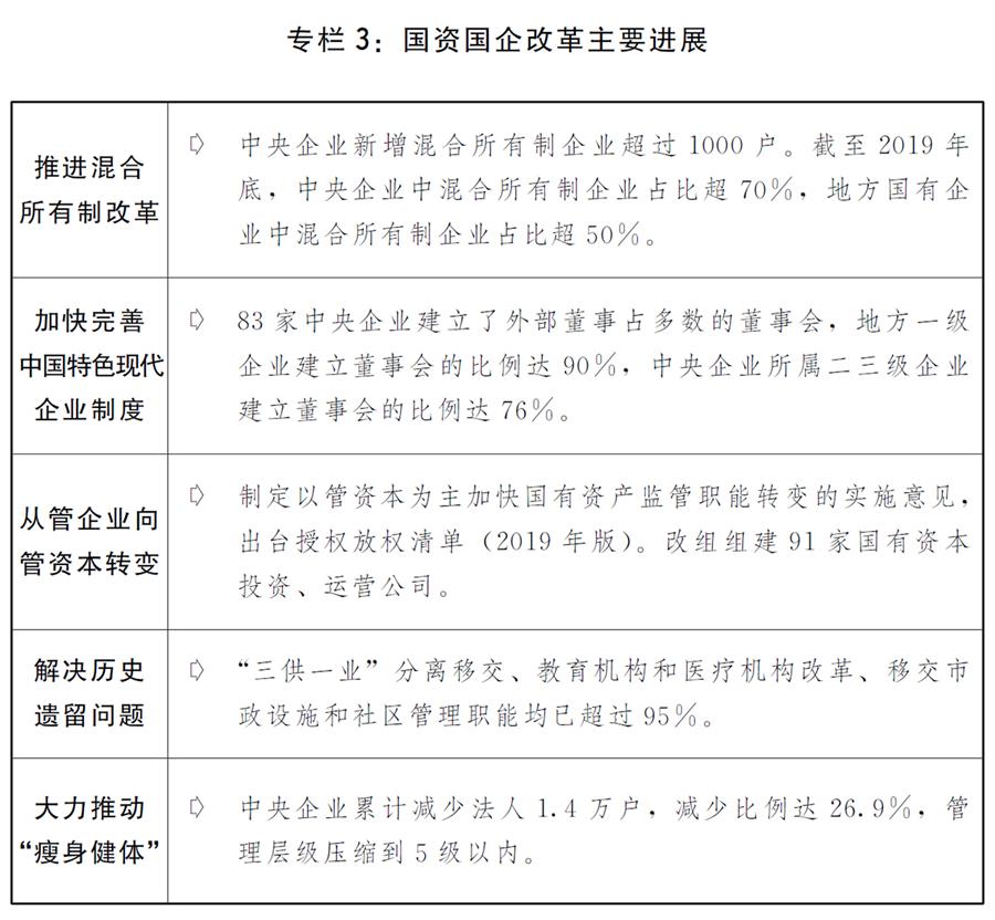
二是混合所有制改革、產權保護、激發保護企業家精神等改革聯動推進。第四批160戶混合所有制改革試點啟動實施。加強產權和知識產權保護,甄別糾正涉產權冤錯案件取得重要突破,涉政府產權糾紛問題專項治理行動有序開展。出臺支持民營企業改革發展、促進中小企業健康發展的政策措施,建立健全企業家參與涉企政策制定機制。
![(圖表)[兩會受權發布]關于2019年國民經濟和社會發展計劃執行情況與2020年國民經濟和社會發展計劃草案的報告(專欄3)](1126053830_15908279890261n.jpg)
圖表:關于2019年國民經濟和社會發展計劃執行情況與2020年國民經濟和社會發展計劃草案的報告(專欄3) 新華社發
三是要素市場化配置改革加快落地。制定促進勞動力和人才社會性流動體制機制改革意見。修訂證券法,設立科創板并試點注冊制,改革完善貸款市場報價利率(LPR)形成機制。擴大高校和科研院所科研相關自主權,開展賦予科研人員職務科技成果所有權或長期使用權試點,構建技術轉移服務體系。修訂土地管理法、城市房地產管理法,建設用地使用權轉讓、出租、抵押二級市場進一步完善,工業用地多方式出讓和市場供應體系更加健全。
四是重點領域改革深入推進。國家石油天然氣管網集團有限公司組建成立。全面放開石油天然氣上游勘查開采準入。出臺教育、科技、交通運輸等領域中央與地方財政事權和支出責任劃分改革方案。電力交易市場化程度進一步提高,增量配電業務改革和電力現貨市場建設試點穩步推進。深化燃煤發電上網電價形成機制改革,風電和光伏上網電價改革、農業水價綜合改革、交通運輸價格改革有序推進。改制成立中國國家鐵路集團有限公司和中國郵政集團有限公司。行業協會商會與行政機關脫鉤改革全面推開。
![(圖表)[兩會受權發布]關于2019年國民經濟和社會發展計劃執行情況與2020年國民經濟和社會發展計劃草案的報告(專欄4)](1126053830_15908280166591n.jpg)
圖表:關于2019年國民經濟和社會發展計劃執行情況與2020年國民經濟和社會發展計劃草案的報告(專欄4) 新華社發
(七)持續深化高水平開放,開放型經濟新格局加快構建。對外開放向更大范圍、更寬領域、更深層次全面推進,國際經濟合作和競爭新優勢加快培育。
一是共建“一帶一路”扎實推進。第二屆“一帶一路”國際合作高峰論壇成功舉辦。累計與138個國家和30個國際組織簽署200份共建“一帶一路”合作文件。中巴經濟走廊等建設進展順利。雅萬高鐵、中老鐵路、瓜達爾港等重大項目取得積極進展,中俄東線天然氣管道投產通氣。與法國、英國、日本等14個國家建立第三方市場合作機制。“一帶一路”綠色發展國際聯盟正式啟動,“數字絲綢之路”“絲路電商”建設合作有序推進。中歐班列累計開行突破2萬列,通達歐洲18個國家的57個城市,綜合重箱率達94%。西部陸海新通道總體規劃印發實施。
二是外貿發展穩中提質。推進貿易高質量發展的指導意見印發實施。第二屆中國國際進口博覽會成功舉辦。區域全面經濟伙伴關系協定(RCEP)談判取得重大進展。對歐盟、東盟以及“一帶一路”沿線國家進出口保持較快增長,集成電路等高附加值產品及知識密集型服務出口保持快速增長。新設24個跨境電商綜合試驗區,市場采購貿易方式試點、服務貿易創新發展試點扎實推進,綜合保稅區等海關特殊監管區域發展質量進一步提升。
三是利用外資水平持續提升。外商投資法及實施條例出臺實施。進一步擴大鼓勵外商投資范圍,鼓勵外資投向制造業和生產性服務業,支持中西部地區承接外資產業轉移。全國和自貿試驗區外資準入負面清單分別縮減至40條、37條。放寬在華外資金融機構持股比例和業務范圍限制,擴大金融市場雙向開放。推進國家級經濟技術開發區創新提升。完善企業外債備案登記管理,加強重點行業外債風險防范。全年實際使用外商直接投資1381億美元。
四是自貿試驗區建設取得積極成效。增設上海自貿試驗區臨港新片區,新設山東等6個自貿試驗區,實現沿海省份全覆蓋,并首次在沿邊地區布局。向全國復制推廣自貿試驗區49項制度創新成果,累計復制推廣223項。海南自由貿易港建設加快推進。
五是境外投資平穩發展。實施企業境外經營合規管理指引,中國裝備、技術、標準和服務穩步“走出去”,全年非金融類境外直接投資1106億美元。人民幣跨境融資渠道逐步拓寬,人民幣國際化有序推進。
(八)著力保障和改善民生,人民群眾獲得感幸福感安全感不斷提升。堅持以人民為中心的發展思想,保障人民群眾尤其是困難群眾的基本生活,讓各項惠民舉措落到實處。
一是穩就業促增收力度加大。落實就業優先政策,出臺實施進一步做好穩就業工作意見。強化重點群體和就業困難人員幫扶,全方位完善公共就業服務,拓展勞動者流動就業空間。全年使用失業保險基金向115萬戶企業發放穩崗返還552億元,惠及職工7290萬人;向126萬人次失業保險參保職工發放失業保險技能提升補貼20億元,從失業保險基金結余中拿出逾1000億元支持職業技能提升行動,超額完成補貼職業技能培訓1500萬人次以上的目標任務。深入推行終身職業技能培訓制度,職業技能公共實訓基地建設持續加強。多措并舉促進居民增收,努力增加勞動者特別是一線勞動者勞動報酬,居民人均可支配收入超過3萬元。
二是社會保障體系進一步完善。基本養老保險覆蓋人數達9.68億人,企業職工基本養老保險基金中央調劑比例從3%提高到3.5%,退休人員基本養老金穩步提高。劃轉部分國有資本充實社保基金工作全面推開。城鄉居民醫療保險和大病保險制度更趨完善,醫療保障扶貧、醫保藥品目錄調整等工作扎實推進。通過工傷保險為194萬工傷職工及供養親屬提供待遇保障。全年有461.2萬失業人員領取到不同期限的失業保險金,平均每人每月1393元,保障水平穩步提高。穩步推進低保制度城鄉統籌,健全低保標準動態調整機制,全面實施特困人員救助供養制度。推進城鎮老舊小區改造,城鎮棚戶區改造開工316萬套,大中城市住房租賃市場加快培育。
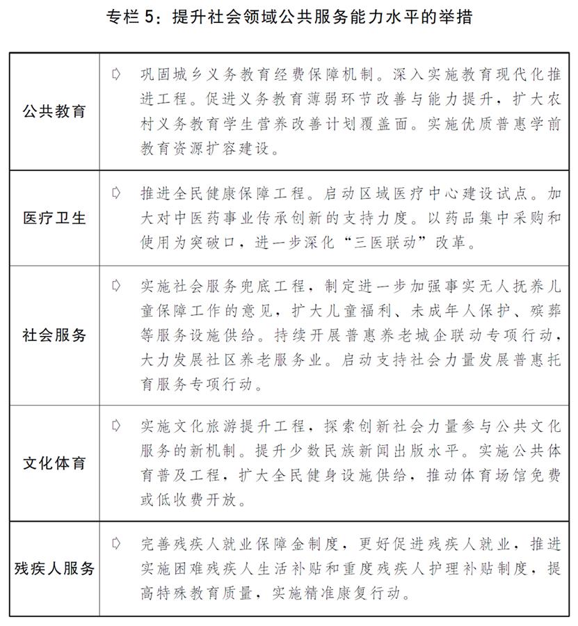
三是公共服務補短板強弱項提質量深入推進。國家財政性教育經費支出占國內生產總值比例繼續超過4%,對困難地區和薄弱環節教育投入力度不斷加大,九年義務教育鞏固率達94.8%,高中階段教育毛入學率達89.5%,高等教育毛入學率超過50%,高職院校擴招100萬人目標順利完成,分層分類開展國家產教融合建設試點。健康中國行動啟動實施,區域醫療中心建設試點穩步開展,藥品集中采購和使用試點積極推進,促進中醫藥傳承創新發展的意見印發實施。推進養老服務發展的政策體系更加完善。婦女兒童權益保障工作不斷加強,規范托育機構設置和管理,促進3歲以下嬰幼兒照護服務發展。食品、藥品等重點領域監管不斷加強。基本公共文化服務均等化水平不斷提高。長城、大運河、長征國家文化公園建設統籌推進。加大對全民健身中心等項目建設支持力度,冬奧會場館建設有序推進。國家積極應對人口老齡化中長期規劃印發實施。年末總人口達14.0005億人,人口自然增長率3.34‰。
![(圖表)[兩會受權發布]關于2019年國民經濟和社會發展計劃執行情況與2020年國民經濟和社會發展計劃草案的報告(專欄5)](1126053830_15908280476751n.jpg)
圖表:關于2019年國民經濟和社會發展計劃執行情況與2020年國民經濟和社會發展計劃草案的報告(專欄5) 新華社發
從2019年經濟社會發展情況看,經濟增長、就業、物價、國際收支等主要指標以及創新驅動、資源節約、環境保護、民生保障等領域指標完成情況良好。約束性指標中,受鋼鐵、建材、有色、化工等行業生產以及服務業保持較快增長等多種因素影響,單位國內生產總值能耗降低指標實際下降2.6%,低于3%左右的計劃目標,但該指標2016-2019年的累計降幅已完成“十三五”規劃目標任務的87.1%,符合進度要求。預期性指標中,第一產業增加值、社會消費品零售總額、一般公共預算收入和城鎮居民人均可支配收入指標的實際運行值與預期值存在一定差距。第一產業增加值預期目標為“增長3.5%左右”,實際增長3.1%,主要原因是豬肉等一些農產品產量出現較大幅度下降,豬肉產量下降21.3%。社會消費品零售總額預期目標為“增長9.0%左右”,實際增長8.0%,主要原因是汽車、家電等傳統消費增速放緩,其他消費新增長點尚在培育中。一般公共預算收入預期目標為“增長5.0%”,實際增長3.8%,主要原因是為支持實體經濟發展,減稅降費規模超過預期。城鎮居民人均可支配收入增速預期目標為“與經濟增長基本同步”,實際增長5.0%,低于國內生產總值6.1%的增速,主要原因是受城鎮居民經營凈收入和財產凈收入增速有所放緩、物價漲幅高于上年等因素影響。
各位代表:
今年以來,突如其來的新冠肺炎疫情對我國經濟社會發展帶來巨大沖擊。這次疫情是新中國成立以來我國遭遇的傳播速度最快、感染范圍最廣、防控難度最大的公共衛生事件。面對疫情帶來的嚴峻考驗,習近平總書記親自指揮、親自部署,迅速成立中央應對疫情工作領導小組,向湖北派出中央指導組,充分發揮國務院聯防聯控機制作用,始終把人民群眾生命安全和身體健康放在第一位。在以習近平同志為核心的黨中央堅強領導下,各地區、各部門認真貫徹黨中央、國務院決策部署,全國上下眾志成城、守望相助,按照堅定信心、同舟共濟、科學防治、精準施策的總要求,迅速打響了疫情防控的人民戰爭、總體戰、阻擊戰。
全力以赴做好疫情防控救治工作。舉全國之力支援湖北省、武漢市主戰場,組織4萬多名醫護人員馳援,迅速建成火神山、雷神山等集中收治醫院和方艙醫院,著力提高收治率和治愈率、降低感染率和病亡率。開展聯防聯控和群防群控,各省(區、市)相繼啟動重大突發衛生事件一級響應,組織干部力量下沉抓好社區防控,引導各類社會組織、專業社會工作者和志愿服務力量依法有序參與疫情防控和社會服務。扎實做好醫療物資保障和生活必需品保供穩價工作,快速實現口罩等醫療防護物資、醫療救治設備、醫治床位從嚴重短缺到基本滿足疫情防控需要;千方百計保障糧油與肉禽蛋菜奶等食品的市場供應和價格基本穩定。強化疫情防控科技攻關,短時間內研發快速檢測試劑并大規模應用,堅持中西醫結合,堅持“四集中”,盡最大可能挽救更多患者生命。針對境外疫情擴散蔓延,加強輸入性風險防控,做好對境外我國公民關心關愛,開辟臨時航線有序接回我國在外困難人員,積極推進疫情防控國際合作,加強與世界衛生組織合作,向出現疫情擴散的國家和地區提供力所能及的幫助。
統籌推進疫情防控和經濟社會發展工作。分區分級有序推動復工復產復市復業。在有效防控疫情的前提下,積極幫助解決企業用工、物流、資金和原材料、零部件供應問題,全力保障城鄉道路、公共交通暢通,加強對中小微企業和個體工商戶的應急紓困服務,推動產業鏈上下游、大中小企業協同復工復產。截至4月底,規模以上工業企業復工率、員工到崗率分別達到99.4%和94.3%。加強投資項目遠程審批服務,做好用工、土地、資金、用能、環評等方面保障,及時幫助解決重大項目復工遇到的堵點難點問題。及時推出一系列對沖紓困政策。在去年已提前下達2020年地方政府專項債券額度1.29萬億元的基礎上,進一步增加提前下達限額1萬億元。加大減稅降費力度,階段性減免小規模納稅人增值稅,階段性減免企業社保費、緩繳住房公積金,降低企業用電用氣成本等,一季度減稅降費規模超過7000億元。實施3次普遍降準、定向降準,新增1.8萬億元再貸款再貼現額度,進一步強化對中小微企業的普惠性金融支持措施。對中小微企業貸款實施延期還本付息。出臺促進消費擴容提質加快形成強大國內市場的政策措施,延長新能源汽車購置補貼和免征車輛購置稅政策年限。同時,及時解讀形勢和政策,積極回應社會關切,穩定市場主體發展信心。抓好春季農業生產。保障種子、化肥、農藥、農機等生產供應,春耕春播進展順利,早稻播種面積預計達7100萬畝,冬小麥、冬油菜長勢良好,著力解決畜牧水產養殖飼料供應和部分農產品滯銷等困難。凝心聚力推進脫貧攻堅。加快推進易地扶貧搬遷安置區配套設施、扶貧車間、農村飲水安全、以工代賑等脫貧攻堅項目開工復工,積極挖掘公益崗位潛力,促進貧困人口就地就近就業,優先組織貧困勞動力返城返崗和外出務工,對因疫情返貧致貧人員及時落實幫扶措施。強化保居民就業和民生兜底。充分發揮失業保險基金援企穩崗作用,擴大國有企業招收、碩士研究生招生、專升本、大學生應征入伍數量規模,通過“點對點”運輸等方式引導農民工有序返崗復工。組織全國大中小學有序開展線上教學。對受疫情影響的困難群眾實施救助幫扶,及時啟動社會救助和保障標準與物價上漲掛鉤聯動機制,階段性提高補貼標準、擴大覆蓋范圍。
經過全黨全國上下艱苦卓絕的努力,武漢保衛戰、湖北保衛戰取得決定性成果,疫情防控阻擊戰取得重大戰略成果,統籌推進疫情防控和經濟社會發展工作取得積極成效。實踐再次證明,中國共產黨領導和我國社會主義制度、我國國家治理體系具有強大生命力和顯著優越性,能夠戰勝任何艱難險阻,能夠為人類文明進步作出重大貢獻。
同時,我們也清醒認識到,盡管我國疫情得到有效控制,但境外疫情快速擴散蔓延,世界經濟出現嚴重衰退,不確定不穩定因素顯著增多,我國經濟運行面臨巨大挑戰。從國際看,疫情對全球產業鏈供應鏈形成較大沖擊,國際金融市場劇烈震蕩,單邊主義、貿易保護主義抬頭,國際經貿規則面臨挑戰,地緣政治風險仍然較高,這些都會加大我國發展的外部風險。從國內看,境外疫情輸入壓力加大,經濟發展特別是產業鏈供應鏈恢復面臨新的挑戰。一是內外需求下降導致經濟循環受阻。居民非必需品消費等因疫情沖擊受到嚴重抑制,汽車等大宗商品消費大幅下滑,消費增長受到制約。由于企業經營困難加大、訂單減少,加之地方投資能力受限,投資增長面臨較大困難。受外需持續疲弱和全球供應鏈中斷影響,穩外貿穩外資壓力明顯加大。二是行業企業運行困難較多。企業利潤大幅下降,特別是生活性服務業受疫情沖擊最大,不少中小微企業出現資金鏈斷裂、停產關閉等情況,存在局部地區、部分行業中小微企業破產增多的可能。三是公共衛生和應急體系短板凸顯。疾病預防控制管理體系不完善,新發傳染病監測預警和應對能力不足,縣鎮村公共衛生基礎設施相對薄弱,重要物資國家儲備體系尚不健全。四是科技創新能力短板仍較突出。研發投入強度與建設創新型國家的要求相比尚需提高,有利于科技創新的深層次制度障礙還沒有破除,關鍵核心技術受制于人的狀況尚未根本改觀。五是重點領域改革仍需加力。由市場決定要素價格機制仍有待健全。需持續在國企國資、財稅金融、營商環境、民營經濟、擴大內需、城鄉融合等重點改革領域攻堅克難。六是重點領域風險有所集聚。外部輸入性風險上升,信用違約風險可能加大,部分中小金融機構風險較高。受疫情影響,各級財政防控支出增加、稅收收入減少,一些地方基層財政運轉困難。七是社會民生領域面臨較大挑戰。穩崗穩就業難度加大,高校畢業生等重點群體就業壓力明顯攀升,一些地方失業再就業難度加大。部分勞動者工資收入降低,居民增收難度加大。剩余貧困人口脫貧任務艱巨,深度貧困地區實現“三保障”面臨不少新的挑戰。生態環境治理仍然存在短板和薄弱環節。養老、托育、教育等公共服務體系與人民群眾期待相比還存在明顯差距。同時,我們在工作中也還存在一些不足,比如,疫情防控政策協調協同還不夠,有的政策存在碎片化、條塊化問題,有的政策措施落實還不夠到位,有的領域治理手段和治理能力有待優化和加強,工作中還存在形式主義、官僚主義等問題。
在看到困難和挑戰的同時,我們更要看到,疫情的沖擊和影響都是階段性的、總體可控的,改變不了我國發展潛力大、韌性強、經濟長期向好的基本面。危與機同生并存,克服了危即是機。在以習近平同志為核心的黨中央堅強領導下,有中國特色社會主義制度的顯著優勢,有強大的動員能力和雄厚的綜合實力,有全黨全軍全國各族人民的團結奮斗,我們一定能夠戰勝這場疫情,也一定能夠保持我國經濟社會良好發展勢頭,確保完成決戰決勝脫貧攻堅的目標任務,全面建成小康社會。
二、2020年經濟社會發展總體要求、主要目標和政策取向
2020年是全面建成小康社會和“十三五”規劃收官之年,要實現第一個百年奮斗目標,為“十四五”發展和實現第二個百年奮斗目標打好基礎,做好經濟社會發展工作十分重要。
(一)總體要求。
要在以習近平同志為核心的黨中央堅強領導下,以習近平新時代中國特色社會主義思想為指導,全面貫徹黨的十九大和十九屆二中、三中、四中全會精神,堅決貫徹黨的基本理論、基本路線、基本方略,增強“四個意識”、堅定“四個自信”、做到“兩個維護”,緊扣全面建成小康社會目標任務,統籌推進疫情防控和經濟社會發展工作,在疫情防控常態化前提下,堅持穩中求進工作總基調,堅持新發展理念,堅持以供給側結構性改革為主線,堅持以改革開放為動力推動高質量發展,堅決打好三大攻堅戰,加大“六穩”工作力度,保居民就業、保基本民生、保市場主體、保糧食能源安全、保產業鏈供應鏈穩定、保基層運轉,堅定實施擴大內需戰略,維護經濟發展和社會穩定大局,確保完成決戰決勝脫貧攻堅目標任務,全面建成小康社會。
具體工作中,必須增強底線思維,做好應對各種復雜局面的思想準備和工作準備,深刻認識“六穩”和“六保”是內在統一的,“六保”是今年“六穩”工作的著力點,守住“保”的底線,穩住經濟基本盤,進而以保促穩、穩中求進,就能為全面建成小康社會夯實基礎。要圍繞“六保”加大宏觀政策實施力度,落實好已出臺應急紓困政策,根據形勢變化及時推出新的對沖政策,兜住民生底線。同時,必須緊盯主要目標,講究策略方法,做到應對外部風險和克服內部挑戰相結合、解決當前問題和化解長期矛盾相結合、有效市場和有為政府相結合、盡力而為和量力而行相結合,善于化危為機,確保黨中央、國務院決策部署落到實處、見到實效。
(二)主要預期目標。
按照上述總體要求和工作思路,本著尊重經濟規律和實事求是的原則,綜合考慮國際與國內、當前與長遠、需要與可能,提出2020年經濟社會發展主要預期目標:
——優先穩就業保民生,堅決打贏脫貧攻堅戰,努力實現全面建成小康社會目標任務。主要考慮:全球疫情和經貿形勢不確定性很大,我國發展面臨一些難以預料的影響因素,不對經濟增長目標作量化要求,有利于引導各方面繼續認真貫徹落實黨中央、國務院決策部署,針對當前面臨的主要矛盾、困難、問題,將工作重心放在落實“六保”任務和推動經濟高質量發展上。同時,今年不提經濟增速量化指標,并不意味著不要經濟增長,保居民就業、保基本民生,完成脫貧攻堅既定目標任務、實現全面建成小康社會,以及防范化解各類風險,都要有經濟增長作為支撐。
——城鎮新增就業900萬人以上,全國城鎮調查失業率和城鎮登記失業率分別為6%左右和5.5%左右。主要考慮:關于城鎮新增就業總量,受疫情沖擊和經濟下行壓力加大影響,城鎮新增就業壓力明顯攀升,但考慮到新成長勞動力在城鎮就業的需求量,保持相當規模的就業增量是必要的、也是必須的,也體現就業優先政策導向。關于失業率,盡管疫情對就業影響還會持續一段時間,但我們有信心有能力防范化解大規模失業風險,做好穩就業工作。
——居民消費價格漲幅為3.5%左右。主要考慮:2019年居民消費價格上漲的翹尾影響較大,受疫情影響,2020年還有一些新的漲價因素,價格總體上漲壓力仍然較大;同時,3.5%左右的預期目標也兼顧了穩定市場預期的需要。
——居民收入增長與經濟增長基本同步。主要考慮:與全面建成小康社會的目標要求相銜接,更好滿足人民日益增長的美好生活需要,更好體現以人民為中心的發展思想。同時,隨著鄉村振興戰略深入實施、促進居民增收的政策措施逐步落地,2020年實現居民收入增長預期目標是有支撐的。
——進出口促穩提質,國際收支基本平衡。主要考慮:2020年外貿增長難度較大,既要努力促進外貿穩定發展、穩定市場預期和企業信心,也要加快培育外貿競爭新優勢,推動外貿高質量發展。
——單位國內生產總值能耗和主要污染物排放量繼續下降,努力完成“十三五”規劃目標任務。主要考慮:雖然到2019年底已完成“十三五”規劃確定的單位國內生產總值能耗降低15%目標任務的87.1%,但今年任務仍然十分繁重,特別是疫情對經濟增速的影響可能大于對能源消費總量增速的影響,完成規劃目標任務需要付出艱苦努力。
(三)主要政策取向。
為實現上述目標,需要充分估計疫情對世界經濟的沖擊影響,在精準施策的前提下,加大宏觀政策調節和實施力度,加強宏觀政策協調配合,著力穩經濟保民生,防止短期沖擊演變成趨勢性變化。
——積極的財政政策要更加積極有為。2020年財政赤字率擬按3.6%以上安排,財政赤字規模比去年增加1萬億元;中央財政發行抗疫特別國債1萬億元,不計入財政赤字。上述兩項措施新增的資金全部給地方,主要用于保居民就業、保基本民生、保市場主體以及支持減稅降費、減租降息、擴大消費和投資等。大力優化財政支出結構,堅決壓減一般性支出,嚴禁新建樓堂館所,嚴禁鋪張浪費,同時保持扶貧、義務教育、基本養老、基本醫療、城鄉低保等民生支出只增不減。統籌用好中央財政以前年度結轉資金,用于支持完成全面建成小康社會任務、克服疫情對經濟的影響、“十四五”規劃重點項目等。對于財政受疫情影響較大的地方,加大轉移支付力度,保基本民生、保工資、保運轉。
——穩健的貨幣政策要更加靈活適度。引導廣義貨幣供應量(M2)和社會融資規模存量增速明顯高于去年。綜合運用公開市場操作、降息、降準、再貸款、再貼現等工具,保持流動性合理充裕,引導貸款利率進一步下行,帶動企業綜合融資成本明顯下降。延長中小微企業貸款延期還本付息政策,對普惠小微貸款努力做到應延盡延,對部分困難較大的大中型企業協商延期。創新直達實體經濟的貨幣政策工具,提供應急融資支持。引導金融機構加大對中小微企業的信貸投放力度,鼓勵發放普惠小微信用貸款。保持人民幣匯率在合理均衡水平上的基本穩定,保持外匯儲備規模合理適度。做好金融穩定和風險處置工作,守住不發生系統性風險的底線。
——就業優先政策要全面強化。將保居民就業擺在突出位置,根據就業形勢變化調整政策力度,穩定就業總量,改善就業結構,提升就業質量。加大援企穩崗力度,因地因企因人分類幫扶,著力防范化解規模失業風險。更好發揮大眾創業萬眾創新對保居民就業的支撐作用,探索相關支持政策鼓勵高校畢業生創新創業。引導靈活就業、新就業形態健康發展。強化對高校畢業生、農民工、退役軍人等重點群體幫扶,實施部分職業資格“先上崗、再考證”階段性措施,用好職業技能提升行動專賬資金,加強對就業困難人員特別是貧困勞動力的就業援助,確保零就業家庭動態清零。
——加強宏觀政策的統籌協調。加強政策預研儲備,促進財政、貨幣、就業政策與消費、投資、產業、區域等政策協同發力、形成合力。堅定實施擴大內需戰略,充分挖掘超大規模市場潛力,發揮消費的基礎作用和投資的關鍵作用,引導資金投向供需共同受益、具有乘數效應的領域,推動國內需求穩步擴大。產業政策要圍繞推動制造業高質量發展,堅持政府引導和市場機制相結合,堅持獨立自主和開放合作相促進,著力促進產業基礎高級化、產業鏈現代化。強化競爭政策的基礎性地位,創造公平競爭制度環境,進一步激發市場活力。區域政策要充分發揮各地區比較優勢,以重大項目、重大政策為牽引推動重大區域戰略落地,加快形成帶動全國高質量發展的新動力源。
三、2020年國民經濟和社會發展計劃的主要任務
2020年,要按照黨中央、國務院決策部署,統籌推進疫情防控和經濟社會發展,著力做好九方面工作。
(一)繼續鞏固和拓展疫情防控階段性成效,堅決做好疫情常態化防控。全面落實“外防輸入、內防反彈”的總體防控策略,及時采取有針對性和實效性的防控措施,繼續抓緊抓實抓細各項防控工作。
一是堅決鞏固國內防控成果。健全及時發現、快速處置、精準管控、有效救治的常態化防控機制,完善并及時啟動相關防控預案,科學防范,堵住漏洞。全面筑牢社區防控網底,加強信息化、智能化防控能力。繼續全力做好疑似和確診患者的救治工作,繼續做好康復患者、隔離群眾和抗疫一線醫務人員的心理疏導。加快推進疫苗研發。
二是加強和完善外防輸入舉措。繼續加強對境外我國公民的關心關愛。堅決守住守好口岸城市防線,優化醫療資源和救治力量布局,支持邊境地區公共衛生設施建設,加強檢疫檢測能力建設,快速精準識別和管控風險源風險點。加強集中隔離人員安全服務保障,做好健康監測和人文關懷。
三是深入推進疫情防控國際合作。同世界衛生組織深化交流合作,探索建立區域公共衛生應急聯絡機制,繼續向有關國家和地區提供力所能及的幫助,推進健康絲綢之路建設,以多種方式為國際防疫合作貢獻力量。嚴把防疫物資出口質量關。加強科研攻關國際合作,爭取在特效藥物研發和疫苗研制等方面盡早取得突破。
(二)堅決打好三大攻堅戰,確保如期完成各項目標任務。確保脫貧攻堅任務如期全面完成,確保實現污染防治攻堅戰階段性目標,確保不發生系統性金融風險。
一是決戰決勝脫貧攻堅。落實好中央統籌、省負總責、市縣抓落實的工作機制,繼續聚焦“三區三州”等深度貧困地區,對未摘帽貧困縣和貧困村實施掛牌督戰,確保現行標準下農村貧困人口全部脫貧、貧困縣全部摘帽。加大就業扶貧力度,優先組織貧困勞動力返崗務工。加快脫貧攻堅項目開工復工進度,鼓勵企業更多招用貧困地區特別是建檔立卡貧困家庭人員,支持扶貧龍頭企業、扶貧車間吸納當地就業。深入開展消費扶貧,組織好產銷對接,解決疫情等造成的貧困地區農產品賣難問題。加大產業扶貧力度,用好產業幫扶資金和扶貧小額信貸政策,允許地方今年酌情調整優化財政專項扶貧資金政策,加大產業扶貧項目獎補力度。加快易地扶貧搬遷、農村飲水安全脫貧攻堅“掃尾”工程開復工和建設,確保上半年基本完成所有掃尾工作,細化落實易地扶貧搬遷后續扶持措施,補齊大型安置區配套教育、醫療設施等領域的短板。加強貧困地區公共服務基礎設施建設。深入推進教育扶貧攻堅,鞏固深化控輟保學工作成果。持續推進農村危房改造,完成貧困戶住房安全有保障的目標任務。擴大以工代賑建設領域、實施范圍和受益對象。做好因疫致貧返貧人口的幫扶,確保基本生活不受影響。對沒有勞動能力的特殊貧困人口要強化社會保障兜底,實現應保盡保。深化定點扶貧。支持革命老區脫貧攻堅和振興發展。繼續執行對摘帽縣的主要扶持政策。研究建立解決相對貧困的長效機制。
二是持續加強污染防治。堅持方向不變、力度不減,抓好源頭防控,推動生態環境質量持續好轉,加快構建現代環境治理體系。鞏固藍天、碧水、凈土保衛戰成果。有序推進北方地區冬季清潔取暖長效機制建設,擴大鋼鐵行業超低排放改造規模,加強柴油貨車污染治理,加大鐵路專用線建設力度,持續推進貨運“公轉鐵”。地級及以上城市空氣質量優良天數比率確保完成“十三五”規劃目標。進一步加強城鎮污水處理、城市黑臭水體治理、渤海綜合治理、農業農村污染治理、水源地保護,推動實施一批長江、黃河生態環境保護重大工程。扎實推進土壤污染防治,推進受污染耕地和污染地塊安全利用。編制全國重要生態系統保護和修復重大工程專項建設規劃,完善河長制湖長制,加快推動落實林長制,持續推動山水林田湖草系統治理,推進地下水超采綜合治理。萬元國內生產總值用水量下降1.2%。強化生態保護監管,推動健全生態保護紅線監管標準體系和配套政策。健全生態補償機制,起草生態保護補償條例,推進生態綜合補償試點。深化國家生態文明試驗區建設。積極應對全球氣候變化,加快全國碳市場建設。發展綠色產業,發布綠色技術推廣目錄,支持園區環境污染第三方治理。加快補齊城鎮污水垃圾處置和醫療廢物、危險廢物收集處理等環境基礎設施短板。全面推進垃圾分類,研究治理快遞包裝污染及商品過度包裝,提高城市生活垃圾無害化處理率。
三是守住不發生系統性風險的底線。密切關注全球金融市場和大宗商品市場震蕩可能帶來的輸入性風險,完善跨境資金流動的預警響應機制。跟蹤監測杠桿率較高、盈利能力較弱的行業企業的流動性風險,防止資金鏈斷裂引發連鎖反應。繼續有序處置高風險金融機構風險。積極維護債券市場穩定,加快健全市場化、法治化的債券違約處置機制,建立早識別、早預警、早發現、早處置風險防控體系。落實銀行不良貸款核銷政策,鼓勵市場主體參與不良貸款處置。完善金融機構恢復與處置機制,支持銀行多渠道補充資本。穩妥化解地方政府存量隱性債務。堅持“房子是用來住的、不是用來炒的”定位,穩步建立健全因城施策的促進房地產市場平穩健康發展的長效機制,著力穩地價、穩房價、穩預期。
(三)堅定不移實施擴大內需戰略,著力促進形成強大國內市場。聚焦疫情帶來的沖擊和影響,深入挖掘和激發國內市場供給與需求潛力,增強內需對經濟增長的拉動力。
一是釋放消費潛力。在防控措施到位前提下,有序推動各類商場、市場復市復業,促進線下消費加速回補。培育壯大線上消費,推進互聯網和各類消費業態深度融合。促進教育、醫療、養老、家政、文旅、體育等服務消費線上線下融合發展,進一步支持依托互聯網的外賣配送、網約車等新業態。發展大健康產業。擴大電商、快遞進農村覆蓋面,暢通工業品下鄉、農產品進城渠道。加速5G網絡建設和場景應用,完善新型基礎設施布局,推動超高清視頻、虛擬現實等新興消費。積極擴大汽車消費,允許進口尾氣排放實測結果達到國六標準的平行進口汽車。對京津冀等重點地區淘汰國三及以下排放標準柴油貨車給予適當獎補。加大汽車、綠色智能家電等消費金融支持。鼓勵有條件的地區實施家電以舊換新補貼政策。加快廢舊家電回收體系建設。擴大智能產品、定制化產品和綠色產品供給,促進綠色消費發展。培育建設國際消費中心城市,因地制宜形成若干區域消費中心。積極發展“智慧商圈”,加快建設新型文旅商業消費聚集區。加快恢復鄉村旅游和休閑農業。鼓勵夜間經濟發展。有序放寬低空空域限制,加快通用航空網絡建設,推動通用航空發展。加強國家物流樞紐、國家骨干冷鏈物流基地和商品流通網絡建設,推動冷鏈物流、智慧物流、國際物流、供應鏈發展。推進電子商務與快遞物流協同發展。深入推進步行街改造提升。強化消費信用體系建設,大力整治偽劣商品、侵權仿冒等問題,加大農村商品流通市場秩序監管力度,健全消費維權法律制度和政策體系,營造安全放心消費環境。
二是積極擴大有效投資。安排中央預算內投資6000億元,比上年增加224億元。全年安排地方政府專項債券3.75萬億元,比上年增加1.6萬億元。按照“資金跟著項目走”要求,安排好地方政府專項債券項目,集中支持有一定收益的基礎設施和公共服務項目。加強公共衛生、生物安全、應急物資保障、物資和能源儲備、物流設施、農林水利、城鄉基礎設施等領域補短板。出臺推動新型基礎設施建設的相關政策文件,推進5G、物聯網、車聯網、工業互聯網、人工智能、一體化大數據中心等新型基礎設施投資。做好城鎮老舊小區改造,重點改造提升小區水電氣路信等配套便民設施,有條件的加裝電梯、配建停車設施。推動城市更新,加大城市停車場和充電設施、城鄉污水垃圾處理設施、采煤沉陷區綜合治理、獨立工礦區和城區老工業區搬遷改造等建設力度。穩步推進棚戶區改造。實施好“十三五”規劃165項重大工程項目和國家重大區域戰略重大項目。加大沿江高鐵、沿海高鐵項目建設力度。積極推動川藏鐵路開工,加快重點城市群、都市圈城際和市域(郊)鐵路規劃建設。加快推進在建重大水利工程建設進度,新開工一批重大水利工程。加快推進樞紐機場新建、遷建和改擴建項目建設,有序推進支線機場和通用機場建設。加快推進國家高速公路、普通國省干線、農村公路和內河水運等項目建設。堅持“要素跟著項目走”,加強項目用地用海用能等要素保障,對重大投資項目開設綠色通道。繼續加大金融支持,發揮政府資金的導向作用,規范創新政府和社會資本合作(PPP)模式,支持民間資本參與補短板和新型基礎設施建設。穩妥推進基礎設施領域不動產投資信托基金(REITs)試點,充分調動包括民間投資在內的各類社會資本積極性,盤活存量資產。
三是著力穩定社會預期。完善疫情信息發布機制,繼續做到依法、公開、透明、及時、準確。加大對傳染病防治法的宣傳教育,多層次、高密度發布權威信息,更好維護社會大局穩定。提高政策穩定性和可預期性,健全政策目標管理和重大決策公開機制,不斷提高政策透明度。促進部門之間、中央與地方間的政策聯動,加強對政策方向、目標、時序、邊界的協調。進一步加強預期管理,創新宣傳手段,做好信息發布和政策解讀,及時回應社會關切,穩定市場主體信心。
(四)深入推進供給側結構性改革,穩定提升產業鏈供應鏈水平。大力振興實體經濟,持續提升產業基礎能力和產業鏈現代化水平,保持我國產業鏈供應鏈的穩定性和競爭力。
一是加大對各類企業特別是中小微企業和個體工商戶支持力度。簡化各項助企紓困政策手續,政府涉企事項盡可能網上辦理。加大中介服務收費清理整頓力度,堅決制止各種涉企違規收費。推動降低企業用能、用網、物流、房租等成本,將除高耗能以外的大工業和一般工商業電價降低5%政策延長到今年年底,寬帶和專線平均資費降低15%。減免國有房產租金,鼓勵各類業主減免或緩收房租。限期完成清償政府機構、國有企業拖欠民營企業中小企業賬款的任務。引導銀行向實體經濟讓利,鼓勵商業銀行對受疫情沖擊較大的地區企業和批發零售、住宿餐飲、物流運輸、文化娛樂旅游和外貿等行業企業階段性減免一定比例貸款利息。優化創業擔保貸款貼息政策,提高小微企業信用貸款、續貸業務發放比例,加大首次貸款支持,大型商業銀行普惠型小微企業貸款增速要高于40%。支持金融機構發行3000億元小微金融債券以發放小微貸款。引導公司信用類債券凈融資比上年多增1萬億元。促進小微企業全年應收賬款融資8000億元。鼓勵資本市場加大對應對疫情科技型中小企業的融資支持。鼓勵大企業運用獲得的融資,以預付款形式向上下游中小微企業支付現金。出臺支持制造業民營企業穩增長和轉型升級的意見,鼓勵地方以市場化手段對陷入困境的優質民營企業進行紓困救助。
二是推動制造業高質量發展。加大制造業中長期貸款支持力度,重點支持高端裝備制造、傳統產業改造提升、電子信息制造等重點領域。實施好制造業核心競爭力提升工程,完善技術改造服務體系。實施智能制造工程,研究出臺推進制造業智能化改造的指導意見。積極推進鋼鐵企業“推重組、促轉型”,持續優化石化產業布局,繼續實施人口密集區危化品生產企業搬遷改造。實施綠色制造工程。推廣鋼結構裝配式建筑,推動智能制造與建筑工業化融合發展。支持老工業城市和資源型城市產業轉型升級示范區建設。開展先進制造業集群培育試點示范。
三是保產業鏈供應鏈穩定。著力完善和暢通物流運輸網絡,支持企業增加關鍵物料備貨。實施產業基礎再造工程。大力培育產業生態主導型企業,培育一批有國際競爭力的先進制造業集群,增強產業鏈的集聚效應。培育一批“專精特新”中小企業。研究開展供應鏈安全風險評估,優化生產力布局,增加應急儲備,進一步增強供應鏈韌性和穩定性。深入實施工業互聯網創新發展工程,打造工業互聯網平臺體系,強化工業互聯網平臺間標準對接。推動先進制造業和現代服務業融合發展,大力發展服務型制造。加快推動生產性服務業公共服務平臺建設,發展研發設計、現代物流、檢驗檢測認證等生產性服務業。
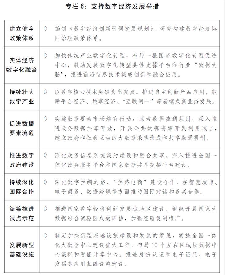
四是著力培育壯大新動能。深入推進國家戰略性新興產業集群發展工程,加強創新和公共服務綜合體建設。創新戰略性新興產業金融產品和服務供給。深入推進“上云用數賦智”,實施數字化轉型伙伴行動、中小企業數字化賦能專項行動和數字經濟新業態培育行動,深入推進數字經濟創新發展試驗區建設,推動制造、商貿流通等經濟社會重點領域數字化轉型,發展數字商務,支撐建設數字供應鏈。深入實施國家大數據戰略、“互聯網+”行動,推動新型智慧城市建設,推進5G深度應用。大力發展生物經濟,加強生物資源開發與利用,培育若干生物集聚發展高地。加快智能制造、無人配送、在線消費、醫療健康、機器人等新興產業發展。支持商業航天發展,延伸航天產業鏈條,擴展通信、導航、遙感等衛星應用。制定國家氫能產業發展戰略規劃。支持新能源汽車、儲能產業發展,推動智能汽車創新發展戰略實施。加快深遠海捕撈養殖裝備創新發展,建設現代化海洋牧場。
![(圖表)[兩會受權發布]關于2019年國民經濟和社會發展計劃執行情況與2020年國民經濟和社會發展計劃草案的報告(專欄6)](1126053830_15908280920681n.jpg)
圖表:關于2019年國民經濟和社會發展計劃執行情況與2020年國民經濟和社會發展計劃草案的報告(專欄6) 新華社發
五是著力保障糧食安全和農副產品市場供應。深化農業供給側結構性改革,壓實糧食安全省長責任制、“菜籃子”市長負責制。編制新一輪國家糧食安全中長期規劃綱要、新時期農業生產力布局與結構調整規劃,制定落實全球疫情影響下確保我國糧食安全的應對方案,加快推動出臺糧食安全保障法,深入推進優質糧食工程,繼續實施大豆振興計劃,增加綠色優質糧油產品供給,促進農民增收、企業增效、消費者得實惠。扎實開展高標準農田建設,實施東北黑土地保護性耕作行動計劃,實施現代種業和動植物保護能力提升工程,加強病蟲害監測和防控。完善農機補貼政策。深入推進農村科技創新,加強農業科技人才培養,推動各類農業科研院所和高校聯合協作加快培養高層次農業人才,強化糧食安全科技支撐。創新完善糧食“產購儲加銷”協同聯動體系,加強糧食市場監測預警和監管,完善糧食儲備安全管理體制,積極破解夏糧倉容緊張矛盾。抓好農業保險保費補貼政策落實。落實小麥、稻谷最低收購價政策,完善玉米、大豆市場化收購加補貼機制,落實棉花目標價格政策。持續抓好生豬生產,持續加強非洲豬瘟、高致病性禽流感等重大動物疫病監測和防控,促進畜牧水產養殖業提質發展,加快推進奶業振興。實施農產品倉儲保鮮冷鏈物流設施建設工程,支持農村電商發展。推進重要農產品進口多元布局,做好居民生活必需品保供調度,保障糧油肉蛋果蔬等重要農產品質量安全、穩定供應。
六是著力保障能源安全。穩步推進煤炭、石油、天然氣和電力產供儲銷體系和石油儲備基地建設,加強煤電油氣運行調節。健全國內外供需形勢發生重大變化的應對預案,確保供需總體平衡和市場平穩運行。繼續做好油氣勘探開發工作,加快推進油氣礦業權區塊競爭出讓。加快油氣管網和儲備工程建設,健全油氣管網運營機制,推動管網設施公平開放。著力推動煤電改造升級,積極穩妥發展水電,安全發展先進核電,保持風電光伏發電合理發展,推動非化石能源成為增量主體。健全可再生能源電力消納利用長效機制,積極推進就地就近消納新模式。有序建設跨省跨區輸電通道,提升能源系統輸送和調節能力。持續推進電力應急體系建設,提高快速響應能力。推動電力交易機構獨立規范運行,建設全國統一電力市場,全面放開經營性電力用戶發用電計劃,推動增量配電改革試點落地見效。深化電網企業裝備制造、設計施工等競爭性業務改革。
(五)堅定實施創新驅動發展戰略,強化科技創新對經濟發展支撐作用。充分發揮創新第一動力、人才第一資源作用,大力弘揚科學精神和工匠精神,營造勞動光榮的社會風尚和精益求精的敬業風氣,加快建設創新型國家。
一是加快關鍵核心技術攻關。構建社會主義市場經濟條件下關鍵核心技術攻關新型舉國體制。開展科技重大專項梯次接續有關工作,加快組織實施科技創新2030-重大項目。支持構建面向全行業國產化應用的基礎支撐平臺。健全鼓勵支持基礎研究、原始創新的體制機制,發展市場化的新型研發機構,鼓勵企業等社會力量增加投入。加快提升企業技術創新能力,研究將國有企業技術創新情況納入考核機制。加快推進首臺(套)重大技術裝備、緊缺新材料研制和關鍵共性技術平臺建設。完善支持創新產品應用的政府采購政策。綜合多學科力量開展科研攻關,加強新冠肺炎傳染源、傳播致病機理等研究,加大藥品、疫苗研發力度和應急生產能力建設。夯實生物安全基礎設施建設,統籌做好生物安全科技攻關工作。加快完善國家技術安全管理清單制度。
二是加強創新能力建設。編制新一輪國家中長期科技發展規劃和國家重大科技基礎設施建設規劃。加強基礎研究和原始創新、顛覆性技術創新,加快組建國家實驗室,重組國家重點實驗室體系,加快建設跨學科、大協作、高強度的協同創新基礎平臺。推動科技創新中心和綜合性國家科學中心建設,科學布局建設重大科技基礎設施、科教基礎設施和國家產業創新中心、工程研究中心、技術創新中心、制造業創新中心、供應鏈科創中心。實行重點項目攻關“揭榜掛帥”。改革科技成果轉化機制,暢通創新鏈,營造鼓勵創新寬容失敗的科研環境。制定支持重大專項成果產業化配套政策,完善創新人才培養支持機制和政策,健全人才分類評價體系。提升國家自主創新示范區和高新區創新發展水平。
三是推進創新創業創造高質量發展。實施新一輪全面創新改革試驗。建立健全以企業為主體、市場為導向、產學研深度融合的技術創新體系,支持大中小企業和各類主體融通創新。新建一批雙創示范基地,實施一批雙創支撐平臺項目。實施示范基地“校企行”專項行動。加快推進創業投資領域的體制機制改革。研究加大對孵化器、眾創空間等創新創業服務機構的政策支持力度。加大對受疫情影響企業幫扶力度,擴大創業擔保貸款對象范圍,對優質項目免除反擔保要求,加大對重點群體創業場地支持力度。
(六)持續推進市場化改革,進一步激發經濟發展活力動力。抓緊出臺進一步深化改革舉措,著力破解制約發展的體制機制障礙,堅持和完善社會主義基本經濟制度。
一是深化“放管服”改革。全面落實《優化營商環境條例》,總結推廣疫情防控期間各地高效服務企業的經驗做法。完善營商環境評價指標體系和評價方法,在全國部分地級及以上城市、國家級新區定期開展中國營商環境評價。推動各地開通企業開辦“一網通辦”平臺,進一步簡化審批和登記手續,實現企業開辦全程網上辦理。放寬小微企業、個體工商戶登記經營場所限制,便利各類創業者注冊經營,及時享受扶持政策。深入推進“證照分離”改革。進一步壓減中央和地方層面設定的行政許可以及備案、登記、年檢、認定等事項。深入開展投資審批制度改革,建立健全投資審批清單制度,完善投資項目統一代碼制度。推行并聯審批,謀劃承諾制改革,進一步提高項目落地效率。以“多規合一”為基礎,深化規劃用地“多審合一”“多證合一”改革,推進“多測合一”“多驗合一”。加快推進政府采購法和招標投標法修訂工作。在市場監管領域實現相關部門“雙隨機、一公開”監管全覆蓋。促進公共資源交易市場健康有序發展,全面實施電子化交易。深入推進“互聯網+政務服務”,加快打造全國政務服務“一張網”,進一步壓減辦稅事項、納稅時間,整合各類動產登記和權利擔保登記系統,不斷提升政務服務效能。大力推行信用承諾制度,深入開展“信易貸”工作,提升社會信用體系建設法治化、規范化水平。基本完成行業協會商會與行政機關脫鉤改革。
二是建設高標準市場體系。實施新時代加快完善社會主義市場經濟體制的意見。制定實施高標準市場體系建設行動方案。構建更加完善的要素市場化配置體制機制,開展要素市場化配置綜合改革試點。全面實施市場準入負面清單制度,以服務業為重點開展放寬市場準入試點,探索實施市場準入負面清單許可事項審批在線監管和綜合評估。推動地方建立市場準入隱性壁壘臺賬,重點破除民營企業特別是中小微企業準入障礙。研究制定競爭政策的指導意見,修訂完善公平競爭審查制度實施細則。強化對各類產權平等保護的法律規定。健全支持民營經濟發展的法治環境,保護民營企業、民營企業家合法財產權和經營權。加強和改進反壟斷和反不正當競爭執法,強化企業商業秘密保護。建立健全知識產權侵權懲罰性賠償制度,加大知識產權執法力度,加強專利轉化和應用。
![(圖表)[兩會受權發布]關于2019年國民經濟和社會發展計劃執行情況與2020年國民經濟和社會發展計劃草案的報告(專欄7)](1126053830_15908281254351n.jpg)
圖表:關于2019年國民經濟和社會發展計劃執行情況與2020年國民經濟和社會發展計劃草案的報告(專欄7) 新華社發
三是加快國資國企和重點行業改革。制定實施國企改革三年行動方案,加快推動國有經濟布局優化和結構調整,健全現代企業制度,著力形成以管資本為主的國有資產監管體制。積極深化混合所有制改革,做深做實四批試點,制定出臺深化國有企業混合所有制改革的實施意見。推動市場化債轉股增量擴面提質,引導金融資產投資公司參與推進傳統產業市場化重組。加快推進國有企業退休人員社會化管理,基本完成剝離辦社會職能和解決歷史遺留問題。
四是深化財稅、金融、價格體制改革。扎實推進中央與地方財政事權和支出責任劃分改革,健全地方稅體系,逐步后移消費稅征收環節并穩步下劃地方。探索運用零基預算理念,打破支出固化僵化格局。進一步提高國有資本經營預算調入一般公共預算比例。深化金融供給側結構性改革,優化融資結構和金融機構體系、市場體系、產品體系,有序推進存量浮動利率貸款定價基準轉換。出臺創業板改革并試點注冊制總體實施方案,繼續提高直接融資特別是股權融資比例。完成第二監管周期輸配電價改革,深化公用事業價格改革,清理規范城鎮供水、供電、供氣、供暖行業收費,落實燃煤發電價格形成機制改革,鼓勵有條件的地方探索推行城鎮生活垃圾處理差別化收費政策,繼續深化電價、水價改革。完善油氣管網價格形成機制。
(七)統籌推進城鄉區域協調發展,培育壯大高質量發展動力源。發揮各地比較優勢,推動鄉村振興戰略和新型城鎮化戰略落地見效。
一是落實落細重大區域發展戰略。落實區域協調發展新機制,持續推進西部大開發形成新格局,支持東北地區全面振興全方位振興,健全中部地區崛起政策體系和工作機制,繼續推動東部地區率先發展。縱深推進京津冀協同發展,加快實施雄安新區重點建設項目,完善北京非首都功能疏解政策體系。大力推進長江經濟帶生態環境突出問題整改和系統性保護修復,加快構建綜合交通運輸體系,促進內河船舶改造。推動粵港澳大灣區基礎設施互聯互通,有序開展國際科技創新中心建設,加快橫琴、河套等重大合作平臺建設。高標準建設長三角生態綠色一體化示范區,推動長三角交通一體化更高質量發展,建設虹橋國際開放樞紐。抓緊做好黃河流域生態保護和高質量發展規劃綱要編制和出臺實施工作。大力支持成渝地區雙城經濟圈建設,打造全國高質量發展的重要增長極。積極推進西部陸海新通道建設。深化對口支援。支持少數民族和民族地區加快發展。推動國家級新區、開發區等功能平臺創新提升發展,加快推進資源型地區經濟轉型和老工業城市更新改造。推動山西開展能源革命綜合改革試點。繼續推進承接產業轉移示范區建設,在具備條件的內陸城市打造一批高端制造業基地。制定發展海洋經濟加快建設海洋強國的意見。完善主體功能區戰略和制度,編制《全國國土空間規劃綱要(2021-2035)》。

圖表:關于2019年國民經濟和社會發展計劃執行情況與2020年國民經濟和社會發展計劃草案的報告(專欄8) 新華社發
實施好支持湖北省經濟社會發展的一攬子政策,支持保就業、保民生、保運轉和產業鏈供應鏈穩定運行,促進湖北省經濟社會運行正常秩序全面恢復。
二是推進以人為核心的新型城鎮化建設。提高農業轉移人口市民化質量,進一步完善配套政策,推動完成1億非戶籍人口在城市落戶目標。引導超特大城市提升高端要素配置能力和國際競爭力,加快向外疏解非核心功能。推動省會和地級市等大中城市優化城市功能,補短板強弱項,改善公共服務品質,提升宜居宜業水平。加快推進縣城新型城鎮化建設,彌補環境衛生、市政公用、公共服務、產業配套等領域短板弱項,以適應農民日益增加的到縣城就業安家需求。推動長江中游、中原、關中平原、山東半島、北部灣等城市群重點領域發展,啟動一批重點都市圈交通設施互聯互通項目,支持城市群和中心城市提高綜合承載和資源優化配置能力。提升城市治理現代化水平,增強城市韌性,推進新型智慧城市建設,打造城市數據大腦。推動城鄉融合發展體制機制和政策體系落實落地,引導國家城鄉融合發展試驗區改革探索。
三是壓茬推進鄉村振興戰略鞏固脫貧成效。深入推進農村一二三產業融合發展,支持農產品加工園區建設,加快建設現代農業產業園,建設一批農村產業融合發展示范園、農業產業強鎮和中國特色農產品優勢區,培育一批鄉村旅游重點村,創新發展具有民族和地域特色的鄉村休閑旅游業、手工業等特色產業,加快發展鄉村新型服務業,做大做強農業品牌。完善鄉村產業發展用地保障政策。增強集體經濟實力。加強現代農業設施建設,如期完成大中型灌區續建配套與節水改造。繼續推進農村電網升級改造和農村道路建設,加快農村地區寬帶網絡和移動通信網絡覆蓋。以疫情防治為切入點,深入開展普遍性村莊清潔行動。因地制宜推進農村廁所革命,強化生活垃圾和污水處理,完成農村人居環境整治三年行動任務。探索建立農業綠色發展支撐體系,加強農業面源污染監測和治理。做好縣域村莊空間布局規劃,加快編制多規合一的實用性村莊規劃。啟動農村水系綜合整治試點縣建設。推動農村能源發展,加快推進農業廢棄物能源化資源化利用。深入開展鄉村治理體系建設試點示范。
(八)加快建設更高水平開放型經濟新體制,推動對外開放取得新進展。積極應對疫情全球蔓延的不利影響,高質量推進共建“一帶一路”,穩住外貿外資基本盤。
一是保持進出口基本穩定。大力開拓多元化市場,支持企業通過網上洽談、網上辦展等方式,促合作、拓市場。支持和鼓勵出口企業積極開拓國內市場,積極對沖外需萎縮影響。支持跨境電商貿易、市場采購貿易等外貿新業態新模式加快發展。進一步推動綜合保稅區高水平開放高質量發展。推動新一輪服務貿易創新發展試點。穩定加工貿易發展。在風險可控前提下,支持擴大短期出口信用保險業務并降低費率,設立中長期政策性出口信用保險專項安排。積極籌辦第三屆中國國際進口博覽會。積極參與國際物流供應鏈建設,保障國際貨運暢通。
二是積極利用外資。全面實施外商投資法及配套法規。大幅縮減外資準入負面清單,深化服務業、金融業、制造業、農業對外開放。做好招商、安商、穩商工作,擴大鼓勵外商投資產業目錄范圍,繼續推動一批重大外資項目落地。推廣服務業擴大開放試點經驗。加強外資企業服務,確保內外資企業同等享受助企紓困政策。加大我投資環境與政策宣介,吸引國際資源要素有序流入。進一步發揮國外貸款、中長期外債等低成本資金作用,防范外債風險。
三是推動共建“一帶一路”高質量發展。落實好第二屆“一帶一路”國際合作高峰論壇成果。深入推進與重點國家及國際組織務實合作,提高風險防控和處置能力。扎實推進與周邊國家互聯互通,穩步推進中蒙俄、中巴、中國-中南半島經濟走廊等建設。持續推動中歐班列高質量發展,深化數字絲綢之路建設合作。鼓勵開展人文交流,夯實共建“一帶一路”民意基礎。進一步強化國際次區域合作。
四是加快對外開放高地建設。深化經濟特區改革開放。加快落實自貿試驗區改革試點任務,賦予自貿試驗區更大改革自主權,形成更多高質量的可復制可推廣制度創新成果。發布實施海南自由貿易港建設總體方案,切實抓好早期政策安排落地。出臺海南自由貿易港跨境服務貿易負面清單。在中西部地區增設自貿試驗區、綜合保稅區。提高沿邊開發開放水平,支持沿邊重點開發開放試驗區建設。
五是推動境外投資平穩健康發展。堅持企業主體,完善分類指導,優化境外投資結構。穩步開展國際產能合作,開拓多元化市場,帶動裝備、技術、服務、品牌、標準“走出去”。健全境外投資政策和服務體系,為設計、咨詢、會計、認證、法律等生產性服務業加快國際化發展營造良好環境,便利企業因地制宜建設海外倉。積極拓展第三方市場合作。引導企業健全境外合規管理體系,規范企業境外經營行為,加強境外風險防范。
六是積極參與國際經濟治理。堅定維護多邊貿易體制,積極參與世界貿易組織(WTO)等多邊機構改革。推動實施更高水平自貿區戰略,爭取區域全面經濟伙伴關系協定(RCEP)如期簽署,加快推進中日韓等自貿區談判。
(九)切實做好民生兜底工作,保障人民群眾基本生活需要。針對疫情帶來的民生問題,通過加大投入、落實政策保障予以有效解決。
一是千方百計穩定就業。加大對受疫情影響的中小企業的幫扶力度,支持企業穩定崗位,規范企業裁員行為。推進公共就業服務城鄉常住人口全覆蓋,暢通失業登記渠道,支持建立共享用工、就業保障等服務平臺,充分發揮經營性人力資源機構等市場化服務力量。加快落實已出臺各項招生、入伍擴招計劃,國有企業今明兩年連續擴大高校畢業生招聘規模。鼓勵大學畢業生到基層就業,擴大“三支一扶”計劃等基層服務項目和見習實施規模。發揮創業帶動就業倍增效應,實施農村創新創業帶頭人培育行動,支持農民工、高校畢業生和退役軍人等人員返鄉入鄉創業,促進多渠道靈活就業,合理設定流動攤販經營場所。在公共基礎設施建設中,盡可能吸納農村勞動者就地就近就業。推進公共職業技能培訓基礎平臺共建共享,加大職業技能培訓支持力度,對未繼續升學的應屆初、高中畢業生和青年登記失業人員,動員參加勞動預備制培訓。今明兩年職業技能培訓3500萬人次以上,完成三年培訓5000萬人次目標任務。高職院校擴招200萬人。
二是加快補齊公共衛生短板。健全公共衛生服務體系,強化公共衛生法制保障,適當提高基本公共衛生服務經費財政補助標準,加強公共衛生人才隊伍建設和基層防控能力建設。改革疾病預防控制體制。完善重大疫情防控體制機制,健全國家公共衛生應急管理體系,全面加強疾控中心能力建設,力爭各省都有達到生物安全三級水平的實驗室,構建以傳染病專科醫院和綜合醫院感染科、呼吸科等為骨干、其他醫療機構為預備隊的動員機制,規劃布局國家重大疫情救治基地。深化公立醫院綜合改革。發展“互聯網+醫療健康”。提高城鄉社區醫療服務能力。推進分級診療。構建和諧醫患關系。促進中醫藥振興發展,完善中醫醫療服務體系。進一步推進全民預防保健。深入實施健康中國行動。
三是加快社會保障體系建設。穩步提高基本醫保基金統籌層次,推進做實醫保地市級統籌,鼓勵有條件的地方探索推進省級統籌。建立國家醫保藥品目錄動態調整機制。提高醫保基金使用效率,完善總額預算管理,推行符合不同醫療服務特點的醫保支付方式,加強定點醫藥機構績效考核,深入開展異地就醫直接結算。居民醫保人均財政補助標準提高30元。完善短缺藥品供應保障,進一步深化醫療、醫保、醫藥聯動改革。有序擴大國家組織藥品集中采購和使用藥品品種范圍,開展國家組織高值醫用耗材集中采購試點。推進失業保險省級統籌,全面實現工傷保險省級統籌。加快推進養老保險全國統籌,實現企業職工基本養老保險基金省級統收統支,適度提高城鄉居民基礎養老金最低標準。落實好各項社會保險階段性減免、緩繳和降低費率政策,確保社保待遇按時足額發放。加快劃轉部分國有資本充實社保基金。加快多層次社會保障體系建設,大力發展企業(職業)年金、補充醫療保險,建立并推動養老保險第三支柱發展。擴大失業保險保障范圍,將參保不足1年的農民工等失業人員都納入常住地保障。擴大低保保障范圍,對城鄉困難家庭應保盡保,將符合條件的城鎮失業和返鄉人員及時納入低保等救助范圍。做好因公殉職人員撫恤工作。保障婦女、兒童、老年人、殘疾人合法權益,健全農村留守兒童和婦女、老年人關愛服務體系。推進保障性安居工程建設,大力培育和發展租賃住房,加大城市困難群眾住房保障工作力度。
四是穩定居民收入增長保障重點群體基本生活。進一步穩定居民財產性收入增長預期,適度擴大國債、地方政府債券面向個人投資者的發行額度。鼓勵有條件的地區進一步提高居民轉移性收入。統籌推進收入分配重點領域改革,健全工資指導線和企業薪酬調查制度。保障外出農民工在常住地享有與城鎮戶籍人口同等的就業創業政策,依法保障農民工勞動報酬權益,從源頭上防止發生新的農民工工資拖欠,推動進城農民工更好地融入城市。做好重點農產品、重點時段價格調控工作,落實好社會救助和保障標準與物價上漲掛鉤聯動機制,強化對困難群眾的兜底保障。進一步統籌完善城鄉社會救助制度,穩步提高城鄉低保標準,繼續推進落實低保等救助政策與扶貧政策銜接。
五是持續提高公共服務水平。推動國家基本公共服務標準出臺,推進基層服務機構標準化試點。穩定教育投入,優化投入結構,縮小城鄉、區域、校際差距。鞏固城鄉義務教育經費保障機制,積極化解城鎮義務教育學校大班額,加強鄉鎮寄宿制學校和鄉村小規模學校、縣城學校建設,完善隨遷子女義務教育入學政策。辦好特殊教育、繼續教育。多渠道擴大普惠性學前教育資源,支持深度貧困地區優質普惠學前教育資源擴容建設,幫助民辦幼兒園紓困。加快實施高中階段教育普及攻堅,持續改善貧困地區學校基本辦學條件。穩步發展普通本科教育和研究生教育。支持中西部高校發展。擴大高校面向農村和貧困地區招生規模。普通高等教育本專科招生920萬人,研究生招生111.4萬人。大力推進國家產教融合建設試點。加強教師隊伍建設。推進教育信息化。積極應對人口老齡化,支持社會力量發展普惠養老、普惠托育服務。繁榮發展哲學社會科學。加強文物保護利用和非物質文化遺產傳承。繼續實施文化旅游提升工程,積極推動黃河文化保護傳承弘揚,加快推進重大文化設施項目建設,推動全域旅游、鄉村旅游和紅色旅游發展。積極推進海南國際旅游消費中心、橫琴國際休閑旅游島、平潭國際旅游島等建設。加快推進“互聯網+旅游”發展。深入開展“領跑者”行動,全面推進家政服務業提質擴容。推進冬奧會場館建設。實施應急管理能力標準化建設,加快推動戰略應急物資儲備安全管理體制機制改革。加強自然災害監測預警,加快自然災害防治重大工程實施,做好防災減災和救災工作。加強和創新社會治理,健全社區管理和服務機制,提升基層應急能力。深化公共法律服務體系建設。加強和改進食品、藥品安全監管。嚴格落實安全生產責任制,做好安全生產和隱患排查,堅決防止各類重特大事故災難發生。
全面準確貫徹“一國兩制”、“港人治港”、“澳人治澳”、高度自治的方針,始終堅定支持和推動香港、澳門融入國家發展大局。立足香港作為國際金融、航運、貿易中心的優勢,落實好內地與香港建立更緊密經貿關系的安排(CEPA)系列協定。支持澳門推進世界旅游休閑中心、中國與葡語國家商貿合作服務平臺等建設。擴大兩岸經濟文化交流合作,為臺胞臺企提供更多發展機遇、同等待遇。
今年還有一項重要任務,就是要按照黨中央、國務院決策部署,在全面評估“十三五”規劃實施情況基礎上,廣泛征求意見,集聚民智,編制國民經濟和社會發展第十四個五年規劃《綱要》,統籌推進“十四五”國家級專項規劃、區域規劃、空間規劃、地方規劃編制工作,做好“十四五”規劃《綱要草案》提交十三屆全國人大四次會議審查的準備。
各位代表:
統籌做好2020年疫情防控和經濟社會發展工作意義重大,任務艱巨。我們要更加緊密地團結在以習近平同志為核心的黨中央周圍,高舉中國特色社會主義偉大旗幟,以習近平新時代中國特色社會主義思想為指導,增強“四個意識”、堅定“四個自信”、做到“兩個維護”,按照黨中央、國務院決策部署,自覺接受全國人大的監督,認真聽取全國政協的意見和建議,迎難而上、求真務實,主動擔當、攻堅克難,在常態化疫情防控中著力抓經濟、促生產、拓需求,努力完成全年經濟社會發展目標任務,全面建成小康社會,為開啟全面建設社會主義現代化國家新征程打下堅實基礎。